Ju-Jitsu as Martial Art
Since the beginning of mankind it has been necessary to develop physical techniques to defend oneself against attacks from others. Out of this simple logic of survival, diverse fighting systems were developed all over the world.
We find for instance ‘Glima’ in Iceland, ‘Wrestling’ in Europe, ‘Capoeira’ in Brazil, ‘Dambe’ in Africa, ‘Kalaripayattu’ in India, ‘Ju-Jitsu’ in Japan and many, many more!
In the beginning of the 20th century, Japanese martial arts/sports were introduced in Europe. Our grandparents, parents and ourselves became familiar with exotic sports like karate, judo and of course also Ju-Jitsu. With gaining popularity and the growing number of clubs, federations were established to bring together like-minded people and to help promote the sports.
In 1987 the JJIF was founded with as goal: “to contribute to building of a more peaceful and better world by educating our youth through the sport of Ju-Jitsu, practiced in accordance with the values of Olympism.”
The mission of the JJIF is to continuously develop, improve, promote and propagate the Ju-Jitsu values on a global platform.
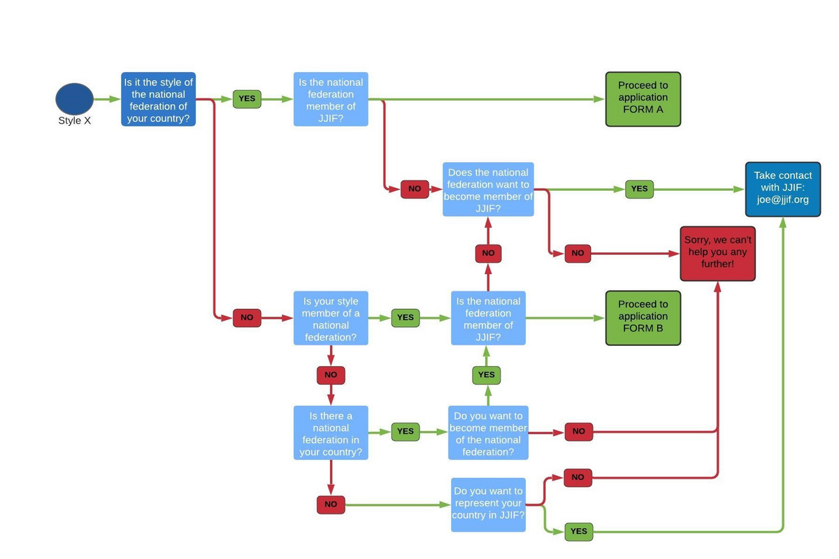
The international recognition of the JJIF by the GAISF gives it the authority to approve any (new) style or group that is looking for international recognition of their program and awarded dan-grades.
Ju-Jitsu consists of any physical action undertaken by the “defender” to defend himself against any unprovoked, unwanted and/or unlawfulphysicalattack against its person.
This ‘attack’ can vary from a simple push, over grabbing or punching or kicking the person, to attacks with a weapon.
To achieve this the “defender” will use techniques like: liberations, evasions, throws, locks, controlling techniques, and blocking, hitting and kicking techniques. All depending of the severity of the attack
Hereby the defender will always keep into account the actuality or imminence of the attack and the proportionality of the defence to be fair and just and also to avoid possible legal consequences.
The intention of the defendant is to stop the attack and to protect person and property and to minimize injuries to all persons involved.

