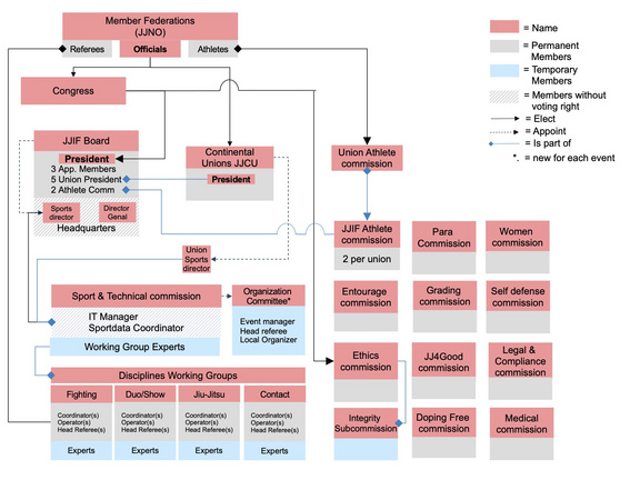
JJIF Structure

Affiliations

JJIF is affiliated and recognized by major international Sports organizations.

IWGA

International World Games Association

GAISF

Global Association of International Sports
Federations (Former SportAccord)

GAISF Member Certificata

AIMS

Alliance of Independence Members of
SportAccord